
ラッチ回路(自己保持回路)とは?トランジスタを使用した回路と動作について

水 500ml 48本 ミネラルウォーター 天然水 送料無料 富士山の天然水 富士山の天然水500ml ラベルレス 天然水 バナジウム バナジウム含有 防災 備蓄 アイリスオーヤマ

電源にラッチ・オフを簡単に追加する回路:Design Ideas パワー関連と電源

【公式】水 500ml 24本 ミネラルウォーター 天然水 送料無料 富士山の天然水 富士山の天然水500ml ラベルレス 天然水 バナジウム バナジウム含有 防災 備蓄…

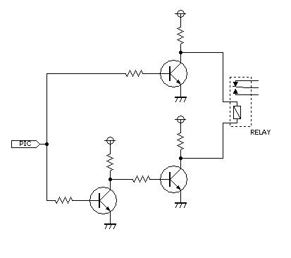
Yahoo!知恵袋1巻線ラッチング形のリレーをPICから制御したいと考え、
極性を反転させるために図のような回路を考えたのですが、
このような回路で問題ないでしょうか?
教えてください。

【 送料無料 】 水 まとめ買い 天然水 THE PURE ザピュア 420ml×42本 2L×9本 ラベルあり・なし 選べる 北アルプスの天然水 ラベルレス ナチュラルミネラルウォーター 軟水…

【ワレコの電子工作】今年こそ電子工作を始めるぞ!と言う人向け【準備編】

BIYOUDO 水 シリカ水 500ml×42本 350ml×48本 ナチュラルミネラルウォーター ラベルレス 軟水 美容ミネラル シリカ含有 天然水 シリカウォーター 保存料なし…

メモリの種類と特長:Q&Aで学ぶマイコン講座(37)(3/3 ページ)

Analogue-Synthesizerのブログ 4Bitずつだった、信号に基づいて、Clock同期で、Memory-WR、Memory-RD

【ふるさと納税】 【定期便】 天然水 水 2L 3ヶ月~12ヶ月 選べる本数 6本 12本 サントリー 南アルプス ナチュラル ミネラルウォーター 定期便 白州 防災 備蓄 仕送りギフト h009

11/25限定全品P3倍 【抽選で1等2万ポイント当たる!】【最強配送】【送料無料】コカ・コーラ い・ろ・は・す 540ml×2ケース/48本 いろはす 水

\新規限定500円OFFクーポン!27日9:59迄/水 天然水 500ml 48本 ラベルレス 備蓄水 お茶 緑茶 ミネラルウォーター 富士山の天然水 国産 富士山 ケース バナジウム…

シーケンサ MELSEC FX5UC CPUユニット FX5UC-32MT/DSS 仕様

【ふるさと納税】\発送時期が選べる/ 富士山蒼天の水 <ラベルレス> 500ml×96本(4ケース) 第1位 天然水 ミネラルウォーター 水 シリカ ランキング 防災 備蓄 高評価 人気 年内発送…

ラッチ回路(自己保持回路)とは?トランジスタを使用した回路と動作について

CMOS NAND Gate. Electronics Basics, Electronics Projects, Electronic Engineering, Electrical Engineering, Nand Gate, Tech Info, Tech Savvy, Circuit Design, Circuits

【ふるさと納税】LDC自然の恵み天然水2L 6〜24本 さわやかな飲み心地のやさしい軟水 F7Z-415var

【ふるさと納税】【高評価★4.74】<楽天ランキング第一位> 鹿児島 県産 山田水産の霧島湧水鰻<5尾>(1尾140g以上) うなぎ 鰻 ウナギ 5尾 国産 蒲焼き かばやき 冷凍 惣菜 おかず…

防火戸ラッチの交換と連動試験について防火戸の不具合改修の模様消防設備の施工・点検・訓練は大阪市の青木防災㈱

【ふるさと納税】【配送方法が選べる】飲む温泉水 温泉水99 500ml(通常便:計30~120本 /定期便:30本×5〜12回・計150~360本)水 ミネラルウォーター 温泉水 シリカ 飲料…

【送料無料※一部地域除く】【48本】 水 500ml 蛍の郷の天然水 ミネラルウォーター 友桝飲料 ペットボトル 48本 2ケース

MAFS 2023: Claire Wants to Find Her Soul Mate
![い・ろ・は・す ラベルレス(560ml*48本セット)【いろはす(I LOHAS)】[水 ミネラルウォーター]](https://thumbnail.image.rakuten.co.jp/@0_mall/soukaidrink/cabinet/174/82174.jpg?_ex=300x300)
い・ろ・は・す ラベルレス(560ml*48本セット)【いろはす(I LOHAS)】[水 ミネラルウォーター]