
f:id:tyabu7973:20200223201536j:plain

収納ボックス 収納ケース 折りたたみ 収納 ふた付き キャスター付き 5面開き 前開き 27L 40L 53L 82L 屋外 おしゃれ プラスチック 衣装ケース コンテナ ボックス 衣類 布団

中が透けない 壁付き チェスト スリム/ワイド 幅34/54 奥行41.5/41.7 高さ66.1/86.1/106.1cm タンス 衣装ケース 収納ケース プラスチック 引き出し 洗面所 収納…

Increased Sensitivity of PBMCs Isolated from Patients with Rheumatoid Arthritis to DNA Damaging Agents Is Connected with Inefficient DNA Repair

マウスにおけるブレオマイシン誘発肺線維症の縦断的評価マイクロ CT と蛍光分子トモグラフィーに基づくマルチ モーダル イメージング手法To prove you're not a robot, please enter the text in the image below

【77%OFFクーポン利用で570円】【総合ランキング1位 】収納ボックス 折畳み キャスター付き 5面開閉 収納ケース 押入れ収納 組立簡単 27L/40L/53L/82L 積み重ね…

Molecular MedicineReportsTanshinone ⅡA attenuates bleomycin-induced pulmonary fibrosis in rats

Special Issue "Electroporation Systems and Applications: Volume II"EditorialResearchReview

vivo第53号 ブレオマイシン誘発による肺線維症モデルのご紹介 関連記事

【81%OFFクーポンで1点1,893円~!】もこもこ毛布 ふわとろ ブランケット フランネル生地 洗濯機対応 軽量 マイクロファイバー 静電気防止 秋冬 プレゼント ギフト(T)【予約販売】

Chemical Structure - Bleomycin A5 hydrochloride, antineoplastic antibiotic (ab142406)

細菌 分子 たんぱく質 ブレオマイシン 生化学 化学療法のイラスト素材 (64074765)

マウスにおけるブレオマイシン誘発肺線維症の縦断的評価マイクロ CT と蛍光分子トモグラフィーに基づくマルチ モーダル イメージング手法To prove you're not a robot, please enter the text in the image below
![[クーポンで15%OFF/更にP5倍] [即日出荷] <3年連続最も売れた毛布> 毛布 シングル 140×200cm ブランケット 冬 ひざ掛け 膝掛け 掛け毛布 160×200cm 180×200cm レギュラー ボリュームタイプ 4層プレミアム マイクロファイバー フランネル セミダブル ダブル 暖かい](https://thumbnail.image.rakuten.co.jp/@0_mall/dondon/cabinet/zmf01_3.jpg?_ex=300x300)
[クーポンで15%OFF/更にP5倍] [即日出荷] <3年連続最も売れた毛布> 毛布 シングル 140×200cm ブランケット 冬 ひざ掛け 膝掛け 掛け毛布 160×200cm…

【50%オフクーポン】即納 収納ボックス 収納ケース 折りたたみ 収納 ふた付き キャスター付き 5面開き 前開き 27L 40L 53L 82L 屋外 おしゃれ プラスチック 衣装ケース…

抗がん剤 ~アルキル化剤、植物アルカロイド、アントラサイクリン系、白金製剤~

短納期\60%OFFクーポンで1点1,952円〜!/ 高品質 毛布 ふわとろ毛布 ひざ掛け ブランケット 寒さ対策 もこもこ モコモコ とろとろ ふわふわ ハーフ シングル セミダブル ダブル…

Detection of Human, Mouse, and Rat BLMH/ Bleomycin Hydrolase by Western Blot.

A-8 抗がん剤ブレオマイシンとシスプラチンの 細胞毒性作用における交流磁界の影響評価

\ブラックフライデー5%OFFクーポン★~25日14時/掛け布団 洗える 布団 シングル セミダブル ダブル シンサレート 暖かい 洗濯 丸洗い 軽量 軽い 冬 冬用 冬掛け布団 毛布 掛け毛布…

【“5年連続”インテ寝具総合1位】確かな品質 「純」 高反発(R) 〈全部洗える〉 マットレス 10cm厚 3つ折り メッシュ/パイル 折りたたみ ベッドマットレス 10cm セミシングル…

【BF限定 クーポンで20%OFF】【楽天1位】 敷きパッド シングル セミダブル ダブル クイーン ワイドキング フランネル マイクロファイバー あったか 冬用 洗濯機OK くすみカラー…

Polyphosphate Reverses the Toxicity of the Quasi-Enzyme Bleomycin on Alveolar Endothelial Lung Cells In Vitro †

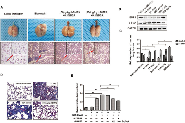
Reduced expression of BMP3 contributes to the development of pulmonary fibrosis and predicts the unfavorable prognosis in IIP patients

【P3倍★〜11/24 23:59迄】【一部カラー20%引!】 販売累計12.9万枚! ラグ 洗える シエロ ラグマット キルトラグ 絨毯 北欧 おしゃれ くすみ カーペット 95×130…

A-8 抗がん剤ブレオマイシンとシスプラチンの 細胞毒性作用における交流磁界の影響評価

A-8 抗がん剤ブレオマイシンとシスプラチンの 細胞毒性作用における交流磁界の影響評価
![[BF期間]全品5%OFFクーポン 【ZIP!キテルネで紹介されました!】 毛布 NERUS 【正規品】 ふわとろ毛布 もこもこ毛布 ブランケット モコモコ とろとろ ふわふわ 毛布 シングル セミダブル ダブル ハーフ ふわもこ ポコポコ ひざ掛け 2枚合わせ 厚手 秋冬 Branchpoint](https://thumbnail.image.rakuten.co.jp/@0_mall/t-interior/cabinet/item/usual/htc18_a.jpg?_ex=300x300)
[BF期間]全品5%OFFクーポン 【ZIP!キテルネで紹介されました!】 毛布 NERUS 【正規品】 ふわとろ毛布 もこもこ毛布 ブランケット モコモコ とろとろ ふわふわ 毛布 シングル…

プレスリリース
セマフォリンは鼻ポリープ形成を誘導する鍵分子―難治性ちくのう症の新たな診断と治療のターゲット―

ラグ 洗える 1畳 1.5畳 2畳 3畳 4畳 洗えるラグ おしゃれ 北欧 防ダニ 冬 床暖房対応 オールシーズン 滑り止め マット ラグマット カーペット ラグカーペット センターラグ 正方形…

bleomycin 30 unit solution for injection

Ultra PC % Flowmeter User Manual Rev 05 Nov 2010