
KarlyShop import スリップ キャミソール セクシー姫系 ワンピース ネグリジェ エレガント サテン ベビードール ペチコート 大きいサイズ 春夏秋冬 MLXL3L su960

バイナリ潜在特徴モデルのための尤度関数にラプラス分布を用いたベイズモデル バイナリ潜在特徴モデルのための尤度関数にラプラス分布を用いたベイズモデル

【850円OFF有】セクシーランジェリー 大きいサイズ ベビードール 超過激 XL 3Lレディース セクシー ランジェリー 下着 セクシー 大きいサイズ セクシー コスチューム セクシー…

ようやく分かった!最尤推定とベイズ推定 ようやく分かった!最尤推定とベイズ推定

【850円OFF有】セクシーランジェリー 大きいサイズ セクシーランジェリー 過激 セクシーランジェリー ベビードール セクシー下着 エロ下着 ランジェリー ベビードールランジェリー レディース…

ブラ ショーツ セット 丸見えブラ 「S M Lサイズ丸見え悩殺SEXYフルバスト オープンブラ & 穴あきショーツセット お花のレース」セクシー ランジェリー 下着 ハーフカップ オープンバスト…

統計学の主要な手法をさっと一望、ロジスティック回帰分析やギブスサンプリングを紹介

レディース ノースリーブ スリム ワンピース ファスナー ミニ スカート ドレス 胸元 タイト 無地 タイト フィット セクシー リブ ストレッチ Vネック ジッパー 送料無料

制限付き最尤法 REML; Restricted Maximum Likelihood

チャイナドレス コスプレ ランジェリー ミニ 下着 パンティ付 セクシーコスプレ チャイナ服ランジェリー セクシーパジャマ くじゃくランジェリー 孔雀ランジェリー

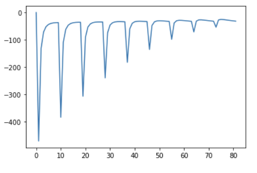
f:id:cochineal19:20210117223042p:plain

セクシー ランジェリー ブラ ショーツ セット オープン 穴あき エロ 下着 過激 マンホールブラ ノンワイヤーブラ セクシーランジェリ セクシ-ランジェリー 超過激 紐 大人 女性 レディース…

四角が丸に、魚が蝶に──“不可能立体”研究10年、杉原教授が導き出した「錯視の方程式」(1/3 ページ)

【850円OFF有】セクシーランジェリー 超過激 穴あき 大きいサイズ セクシー ランジェリー 過激 ベビードール セクシー下着 エロ下着 ランジェリー ルームウェア 股割れ XL 2L 3L…
![【楽天ランキング1位】【10/11再販】\快適&盛れる 3点セット/ ヴィーナスヌーディブラジャー&バック透けフルバックショーツ&ハーフバックショーツ [ レース dazzy 下着 ドロー 総レース ] [三上悠亜着用] [3点セット][setpt]](https://thumbnail.image.rakuten.co.jp/@0_mall/louise-bq/cabinet/dazzy/kq23000-thum8.jpg?_ex=300x300)
【楽天ランキング1位】【10/11再販】\快適&盛れる 3点セット/ ヴィーナスヌーディブラジャー&バック透けフルバックショーツ&ハーフバックショーツ [ レース…

Yahoo!知恵袋振り子の問題が解けません。運動方程式・固有角振動数・振れ角

【850円OFF有】セクシーランジェリー 大きいサイズ ブラ ショーツ 穴あき オープンブラ XL 3L 4L 超過激 セクシーランジェリー セクシー下着 エロ下着 ランジェリー 穴あき下着 過激…

【850円OFF有】セクシーランジェリー 大きいサイズ セクシーランジェリー過激 セクシーランジェリー ベビードール セクシー下着 エロ下着 ランジェリー ベビードールランジェリー レディース…

【中学1年数学(一次方程式)】一次方程式の解き方 – 移項の本当の意味を理解すれば全部解ける!

【850円OFF有】ベビードール セクシーランジェリー ベビードール キャミソール ワンピース レディース セクシー 下着 大きいサイズ XL ランジェリー ルームウェア ナイトドレス 部屋着…

ノースリーブ ニット レディース トップス リブニット 深い vネック セクシー サマーニット カシュクール リブ編み 着痩せ 胸元 ショート丈 ダンス きれいめ 細見え 無地ピンク パープル…